The intention behind sending a ship to the dry dock at regular intervals of time is to inspect those parts which are technically difficult to access when the ship is at sea. One of the systems that is inspected during dry docking is the ship’s stern tube system, which carries the propeller shaft turned by the engine’s intermediate shaft, a configuration that propels the ship in the desired direction.
During dry dock, the stern tube is opened up for inspection of the seals, the stern cylinder, and the shaft. Overhauling and replacement of seals are done if their condition is not as per maker’s desire. After overhauling and boxing back the stern tube system, the next step is to make sure that it does not leak oil out to the sea or water inside the engine room, once the ship is water bourn. For this purpose, post overhauling inspections are carried out in the dry dock by experience marine engineers to make sure no leakages occur.


Modern ships are fitted with either oil lubricated or water lubricated stern tube systems. Both these systems have a different method of inspection which we will discuss in this article.
Water Lubricated Stern Tube System
For water lubricated stern tube system, following method can be used to inspect the integrity of the stern tube in the dry dock:
- In water lubricated stern tube, the seal housing is provided with a test connection which will be plugged all the time. Make temporary piping connection to this connection providing a pressure gauge installed in the pipe
- This type comes with a air inflatable seal. Connect an airline to that with provision of a shut-off valve
- Maintain air pressure of approx. 40psi to the inflatable seal
- Check and ensure the air pressure does not drop at rate of 10%/ hour
- Now supply water to the seal casing via test connection with twice the standard draught pressure of the ship
- Maintain the water supply for 20-30 minutes and check for any leakage
- Also check the complete seal assembly and mounting flanges for leakage
- If no water is leaking, the sealing is OK to undergo normal operation
Do remember to not rotate the shaft assembly once the inflatable sealing ring is inflated with air supply, as this will damage the sealing ring.
Oil lubricated stern tube system
For oil lubricated stern tube system, there are two designs available
- 3 aft seals tube and
- 4 aft seals tube.
Following method can be used to inspect the integrity of the 3 seals stern tube in the dry dock:
- If both high level and low level oil tanks are provided in the system, use the low level tank for filling the oil
- Align the oil feeding valves and feed oil in to the system from the low level tank
- Now open the drain plugs provided between the 2 and 3 seals of the aft seal assembly and check for any oil leak
- Open the drain plug between 4 and 5 seals of the forward seal assembly and check for any oil leak


- Feed oil manually to the chamber between 1 and 2 seals in the aft seal assembly and check for any leakages from seal 1 and drain plug provided in between 2 and 3 sealing chamber
- Close the drain of 2 and 3 sealing chamber and then feed oil to the line between 2 and 3 seals and fill the oil to the top of the plug. Check the level of oil is not dropping
- Similarly close the drain plug between 4 and 5 seals chamber and feed oil. Check for oil leakage from seal 5 in the forward area
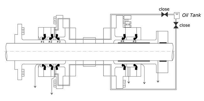
Following method can be used to inspect the integrity of the 4 seals stern tube in dry dock:
- Feed oil from the stern tube tank keeping the oiling line valve closed for 3 and 3s seals
- Open the drain plugs of chambers 3 – 3s of aft sealing and 4 – 5 of forward sealing to check oil leakages
- Shut the drain plug of 3- 3s chamber and open oiling line valve to feed oil to 3 – 3s chamber in the aft sealing


- Open drain plug for 2 – 3 chamber in the aft sealing and check for oil leakage
- Feed oil to 1 -2 sealing chamber at the aft sealing and check for oil leakage from seal 1 and drain plug of 2 -3 chamber
- Now shut the drain plug of 2 – 3 chamber and fill oil from the top plug. Make sure the oil level in the top plug doesn’t drop
- Similarly shut the drain plug of 4 – 5 sealing chamber and fill it with oil. Check for leakages from seal 5 and area near the clamp ring
Once all the leak tests are satisfactory, engineer officer in-charge must ensure all the drain plugs are put on before bringing the system in normal operation.
Over to you..
Do you know any other important points that should be added to the article? Let’s know in the comments below?









